日前,黑龙江省印发《黑龙江省建立健全绿色低碳循环发展经济体系实施方案》。根据方案,该省将推动能源体系绿色低碳转型,积极构建新型电力系统,“十四五”期间,新增风电、光伏、生物质电等新能源及可再生能源装机3000万千瓦以上,到2025年全省非化石能源装机占比超过50%;同时严控新增煤电装机容量,将80万千瓦煤电机组转为调峰或应急备用;新增热电联产机组不超过300万千瓦,2025年以后原则上不再新增。?
【原文如下】
黑龙江省建立健全绿色低碳循环发展经济体系实施方案
?
为贯彻落实《国务院关于加快建立健全绿色低碳循环发展经济体系的指导意见》(国发〔2021〕4号),促进经济社会发展全面绿色转型,结合我省实际,制定本实施方案。
一、总体要求
以习近平新时代中国特色社会主义思想为指导,深入贯彻习近平生态文明思想和习近平总书记对黑龙江的重要讲话重要指示批示精神,完整准确全面贯彻新发展理念,牢固树立“绿水青山就是金山银山,冰天雪地也是金山银山”理念,坚持重点突破、创新引领、稳中求进、市场导向,坚决去、主动调、加快转,提升放大绿色发展优势,全方位全过程推行绿色规划、绿色设计、绿色投资、绿色建设、绿色生产、绿色流通、绿色生活、绿色消费,统筹推进经济高质量发展和生态环境高水平保护,建立健全绿色低碳循环发展的经济体系,确保实现碳达峰、碳中和目标。
到2025年,绿色产业比重明显提升,绿色低碳循环发展的生产体系、流通体系、消费体系初步形成。单位GDP能耗下降15%,单位GDP二氧化碳排放下降16%,非化石能源消费比重提高到15%左右,非化石能源装机占比超过50%,地级城市空气质量优良天数比例提高到94%。到2035年,绿色产业规模迈上新台阶,广泛形成绿色生产生活方式,碳排放达峰后稳中有降,建成富强民主文明和谐美丽的社会主义现代化新龙江。
二、健全绿色低碳循环发展的生产体系
(一)加快工业绿色升级步伐。将优化工业结构作为重中之重,推进项目源头控碳、生产过程降碳、生态系统固碳,加快发展绿色低碳产业,坚决遏制高耗能高排放项目盲目发展。继续深化供给侧结构性改革,依法依规淘汰落后产能和化解过剩产能,加快实施重点行业绿色化改造,推行产品绿色设计,使用绿色低碳原材料,建设绿色建造体系。深入实施绿色制造,培育一批绿色工厂、绿色园区。加快循环发展,组织好齐齐哈尔、大庆、鸡西、七台河等国家级资源综合利用基地建设。扎实推进清洁生产监管,依法对“双超、双有、能耗超限额”企业实施强制性清洁生产审核,强化以排污许可制为核心的固定污染源监管。
专栏1 促进工业绿色升级

(二)提升农业绿色发展品质。围绕科技助农、绿色优农、质量兴农、品牌强农、产业富农“五大行动”,加强农业环境管控,强化土壤固碳减排功能,推进农产品绿色化低碳化生态化。采取工程、农艺、生物等措施,保护好黑土地这个“耕地中的大熊猫”。深入实施农作物和畜禽良种联合攻关,推进制种基地和良种繁育体系建设,实现农产品品种培育,促进品质提升。鼓励发展生态种植、生态养殖,加强绿色食品、有机农产品认证和管理。发展设施农业,推进生产过程节能降耗。开展“中国粮食、中国饭碗”质量提升行动,打好寒地黑土、绿色有机、非转基因优势牌,加快推动农业由数量型向数量质量效益型转变。发展生态循环农业和林业循环经济,推进秸秆综合利用,建立畜禽粪污收集、贮存、处理和利用体系。推行节水农业、高效用水技术、地表水置换地下水,实施休耕停水、控灌节水、工程换水“三水”措施。加强农膜污染治理,实施农药、兽用抗菌药使用减量和产地环境净化行动。加快一二三产业融合发展。
专栏2 推进农业绿色发展

(三)鼓励服务业绿色升级。提高生产性服务业绿色发展质量,鼓励研发设计、检验检测认证、商务咨询、服务外包、现代物流、信息技术、会展等服务业加快绿色转型,鼓励办展设施循环利用,办好绿色展会,创新绿色服务模式,助力制造业绿色低碳循环发展。推进生活性服务业绿色发展,培育壮大商贸绿色流通主体,有序发展出行、住宿等领域共享经济,提高闲置资源利用率。鼓励星级饭店、酒店、餐饮行业不主动提供一次性用品,引导消费方式绿色化。严格落实推动汽修、装修装饰等行业使用低挥发性有机物含量原辅材料的要求,加强国家和地方涂料、油墨、胶粘剂、清洗剂等产品VOCs(挥发性有机物)含量限值标准执行情况的监督检查。
(四)积极发展寒地冰雪产业。抓住北京冬奥会契机,将冰雪“冷资源”转换成“热经济”,充分释放亚布力论坛能量,把亚布力发展成高端企业董事会、年会举办地,打造成我省数字经济和振兴发展的品牌。推进寒地特色产业发展,建设黑河、大兴安岭寒地测试产业基地。丰富冰雪经济谱系,弘扬冰雪文化和名人,促进冰雪旅游、冰雪运动、冰雪文化、冰雪节庆、冰雪娱乐、冰雪装备、冰雪教育培训等协同创新发展,做强做大冰雪产业。
(五)培育壮大绿色环保产业。加快培育绿色产业市场主体,落实国家绿色产业指导目录,扶持一批“专精特新”中小企业、绿色技术创新企业,培育一批专业化骨干企业,积极争取创建国家绿色产业示范基地,依托省建投集团组建生态环保集团。加快发展节能环保服务业,推进合同能源管理、合同节水管理,推广节能咨询、诊断、设计、融资、改造、托管等“一站式”综合服务模式,充分发挥环境污染第三方治理等模式和以环境治理效果为导向的环境托管服务。
专栏3 开展节能环保服务业试点

(六)推动园区绿色转型。实施产业园区绿色化培育工程,提高新建园区绿色低碳循环水平,从设计开始贯穿绿色发展理念,依法依规开展规划环境影响评价,严格准入标准。推进既有园区和产业集群循环化改造,在培育6个千亿级产业园区和50个以上百亿级产业园区过程中,促进园区公用设施共建共享、能源梯级利用、水资源循环使用、废物综合利用,规划布局分布式新能源。鼓励化工等产业园区配套建设危险废物集中贮存、预处理和处置设施。
(七)构建绿色供应链。探索产品全生命周期绿色环保管理,鼓励企业开展绿色设计、选择绿色材料、实施绿色采购、打造绿色制造工艺、推行绿色包装、开展绿色运输、加强废弃产品回收处理。开展省级绿色供应链管理企业评价,择优向上推荐,积极创建省级以上绿色供应链管理企业。
三、健全绿色低碳循环发展的流通体系
(八)提升物流绿色发展水平。积极调整运输结构,推进铁路、公路、航空、水运等多式联运。加快铁路专用线、综合货运枢纽建设,持续推动大宗货物运输公转铁。构建完善国际航线网络及货运网络,建成面向北美的航空物流中心,构筑东北亚面向欧洲的重要门户。加强运输组织管理,促进各种运输方式和运输组织形式间的有效衔接、高效运转。发展绿色仓储,支持节能环保型仓储设施、绿色分拣中心建设,推广使用可循环、可折叠包装产品和物流配送器具。推广绿色低碳运输工具,港口和机场服务、城市物流配送、邮政快递等领域要优先使用新能源或清洁能源汽车。
专栏4 推进绿色物流体系建设

(九)完善再生资源回收利用体系。推进垃圾分类与再生资源回收“两网融合”,支持建立再生资源区域分类回收和交易中心,合理布局建设回收体系,提高再生资源回收率。落实生产者责任延伸制度,以电器电子产品、汽车、铅蓄电池、饮料纸基复合包装等领域为重点,鼓励有条件的生产企业加快建立逆向物流回收体系。支持再生资源回收企业建立在线交易平台,完善线下回收网点。
(十)提升绿色低碳贸易品质。积极优化贸易结构,引导企业扩大先进技术、成套设备、高端装备和关键零部件进口,支持企业开展国际认证,提升出口商品附加值。积极探索国际仲裁服务,强化信誉体系建设。强化边境口岸内外同防,落实落细常态化疫情防控措施,筑牢生物安全防线,强化系统治理和全链条防控,建立健全重大生物安全突发事件应急预案,全面提升生物安全治理能力。推进绿色“一带一路”合作,深化与俄罗斯哈巴罗夫斯克边疆区生态环境保护交流合作。
四、健全绿色低碳循环发展的消费体系
(十一)鼓励绿色产品消费。加大政府绿色采购力度,落实环境标志产品、节能产品政府采购品目清单等相关制度,扩大绿色产品采购范围和规模,逐步将绿色采购制度扩展至国有企业。鼓励工业企业研发生产绿色设计产品,增加市场供给。畅通绿色产品消费渠道,鼓励各地采取补贴、积分奖励等方式促进绿色消费,鼓励电商平台设立绿色产品销售专区。加强绿色产品和服务认证管理,完善监管机制,严厉打击能效、水效、环境标识、电器电子产品有害物质限制使用等虚标行为。推广绿色电力证书交易,引领全社会提升绿色电力消费。
(十二)倡导绿色低碳生活方式。因地制宜推进生活垃圾分类和减量化、资源化,加快建设与生活垃圾分类相匹配的收运、回收、处理设施,实现生活垃圾分类资源价值和环保价值。扎实推进塑料污染全链条治理,开展年度塑料污染治理联合专项行动。推广应用一联电子运单、45毫米以下瘦身胶带,推行简约包装,开展过度包装和随意包装专项治理,推行电商件不再二次包装。加强宣传引导,积极引导绿色出行,深入开展爱国卫生运动,推进节约粮食专项行动、光盘行动,杜绝“舌尖上的浪费”。开展绿色生活创建活动,做好全国节能宣传周、低碳日、环境保护日等宣传活动,倡导简约适度、绿色低碳的生活方式。
五、建立健全绿色基础设施体系
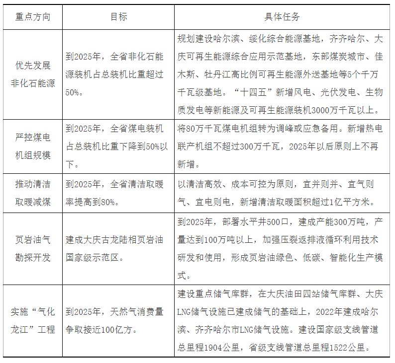
(十三)推动能源体系绿色低碳转型。坚持节能优先,完善能源消费总量和强度双控制度,推进用能低碳化、电气化。优先发展非化石能源,规模化、基地化开发风能、太阳能资源,推动生物质能充分利用、替代散煤,推进佳木斯一体化小型核能供热堆示范,开展地热能、氢能等清洁能源应用试点。清洁高效开发利用化石能源,深入实施“气化龙江”工程,严控新增煤电装机容量,着力保障能源安全稳定供应。积极构建新型电力系统,坚持“源网荷储”一体化和多能互补发展,优化电网网架结构,推进外送通道建设,实施城乡配电网建设和智能升级计划,推进农村电网改造升级。提高电网调峰能力,2022年底前荒沟抽水蓄能电站建成投产,加快推进尚志、依兰等地7个总装机950万千瓦的抽水蓄能电站前期工作,发展新型储能。加快推进清洁供暖,开展智慧供暖试点,建设全国智慧供热产业云基地。开展二氧化碳捕集、利用和封存试验示范,推动等离激元热催化二氧化碳合成清洁燃料技术工程应用,支持热合成催化碳捕集利用示范项目申报国家低碳技术目录。
专栏5 推动能源绿色发展

(十四)推进城镇环境基础设施建设升级。提升污水收集处理能力,实施雨污管网分流改造更新工程。提升城市污泥无害化处置率和资源化利用率,持续推进城镇生活污水处理提质增效专项行动,持续开展年度污水处理规范化管理评估,基本消除城市黑臭水体。加快城镇生活垃圾处理设施建设,推进垃圾焚烧发电、餐厨垃圾处理、建筑垃圾处理等项目建设。加强小微企业等社会源危险废物集中收集贮存能力建设,提升信息化、智能化监管水平,严格执行经营许可管理制度。提升医疗废物应急处理能力,加强分类管理,完善收集转运处置体系,指导做好应急处置物资储备工作。
专栏6 推动城镇环境绿色发展

(十五)提升交通基础设施绿色发展水平。组织实施《关于推动基础设施高质量发展的实施方案》。将生态环保理念贯穿交通基础设施规划、建设、运营和维护全过程,提高新建交通设施绿色标准,积极打造绿色公路、绿色铁路、绿色港口、绿色空港。进一步完善高速铁路网,推进既有铁路电气化改造,打造以哈尔滨为中心的快速交通圈。加快绿色交通基础设施建设,有序推进充电桩、配套电网、加注(气)站、加氢站等基础设施建设。到2025年,力争新增各类充电终端1.7万个以上。推广绿色照明,以城市道路、隧道照明节能改造为重点实施绿色照明工程。
(十六)改善城乡人居环境。统筹城市发展和安全,优化空间布局,合理确定开发强度,鼓励城市留白增绿。增强城市防洪排涝能力。开展绿色社区创建行动,大力发展绿色建筑,建立绿色建筑标识制度,结合城镇老旧小区改造推动社区基础设施绿色化和既有建筑节能改造。加快推进农村人居环境整治,因地制宜推进农村改厕、生活垃圾处理和污水治理、村容村貌提升、乡村绿化美化等,建立日常运行管护机制,推广“龙江民居”试点经验。
六、构建市场导向的绿色技术创新体系
(十七)鼓励绿色低碳技术研发。实施绿色技术创新攻关行动,围绕节能环保、清洁生产、清洁能源等绿色低碳循环发展领域开展关键技术研发。培育建设一批省级绿色技术领域工程技术研究中心、重点实验室等各类创新基地平台,支持各类科研平台启动绿色低碳前沿技术研究。鼓励企业与高校、科研院所联合组建绿色低碳循环发展领域各类科技创新基地,促进产学研协同创新。
(十八)加速科技成果转化。积极利用首台(套)重大技术装备政策支持绿色技术应用,推广应用“揭榜挂帅”制等科技项目组织模式。强化对俄科技创新合作。发挥与广东、深圳对口合作优势,培育实施战略性旗舰项目。推进绿色低碳科技成果转化,推广应用减污降碳技术。
七、完善绿色低碳循环发展的政策保障体系
(十九)强化执法监督。依法严厉打击涉生态环境违法犯罪行为,推进生态环境保护综合行政执法与刑事司法高效衔接。
(二十)健全绿色收费价格机制。落实污水处理收费政策,完善生活垃圾处理收费制度。落实节能环保电价政策,完善高耗能、高污染和产能严重过剩行业差别化电价政策。深入推进农业水价综合改革,配套建设计量设施,健全节水激励机制。合理制定天然气终端价格,因地制宜实施天然气替代,拓展天然气利用领域。
(二十一)加大财税支持。积极争取中央预算内专项资金,支持环境基础设施补短板强弱项、绿色环保产业发展。积极探
索绿色制造相关扶持政策。统筹利用现有相关专项资金,对符合支持条件的节能减碳项目实施和技术研发给予支持。加大宣传贯彻绿色低碳税收优惠政策力度,按照国家统一部署,做好资源税征收和水资源费改税试点工作,出台全省水资源税改革试点实施办法。
(二十二)大力发展绿色金融。充分发挥“兴安岭生态银行”平台作用,完善项目策划对接、价值转换、资金循环分配、项目监管等工作机制,推进自然生态资源的储备、整理、提升、转换和开发利用,打通资源-资产-资本-财富转化通道。扩大绿色信贷、绿色债券规模,有序推进绿色保险,落实好国家对金融机构绿色金融业绩评价考核要求。加强普惠金融和绿色金融体系建设,加快政府性融资担保体系建设,加大对实体经济、中小微企业支持力度,缓解融资难融资贵问题,推动企业融资成本保持合理水平。支持符合条件的绿色产业企业上市融资,为省内绿色产业重点企业量身推送政策。
(二十三)落实绿色标准、绿色认证和统计监测制度。落实国家各项绿色标准,执行国家绿色认证制度,鼓励并帮助有意愿的企业开展绿色产品认证。加强日常全省能源生产、消耗等领域统计监测和信息共享工作,开展规模以上工业节能环保监测、清洁能源生产和消费监测。
(二十四)培育绿色交易市场机制。探索开展排污权、用能权、用水权、碳排放权市场化交易。积极参与全国碳排放权交易市场建设。探索建立全省用能权交易市场,做好用能权交易市场与能耗双控工作的衔接。
(二十五)加快推进生态产品价值转换。落实好《黑龙江省建立健全生态产品价值实现机制的实施意见》。推进大兴安岭、伊春、齐齐哈尔、绥滨等地开展创新实践,推动森工集团储备开发林业碳汇项目,争取国家试点。总结试点经验,出台全省生态产品价值核算指南。开展森林、草原、湿地、土壤、冻土以及农业固碳减排基础研究,进一步摸清我省碳汇存量和增量。加大碳汇特别是林业碳汇项目开发力度,加强龙粤、深哈跨省合作交流,推动碳汇项目跨区域交易。
八、认真抓好组织实施
(二十六)加强组织领导。依托省推进碳达峰碳中和工作领导小组成立专班,统筹推进建立健全绿色低碳循环发展经济体系有关工作。各有关部门要加强协同配合,形成工作合力。省发改委要强化统筹协调,及时梳理总结各地、各有关部门绿色低碳循环发展的成效、经验、做法。
(二十七)抓好贯彻落实。各地要落实主体责任,各有关部门要发挥职能作用,在抓落实上投入更大精力,将绿色低碳循环发展作为高质量发展的重要内容,制定完善相关配套政策,保质保量完成各项任务。
(二十八)营造良好氛围。各类新闻媒体要讲好我省绿色低碳循环发展故事,大力宣传取得的显著成就,积极宣扬先进典型,适时曝光负面典型,为绿色低碳循环发展营造良好氛围。








